
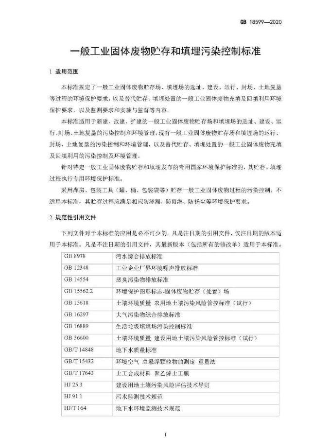
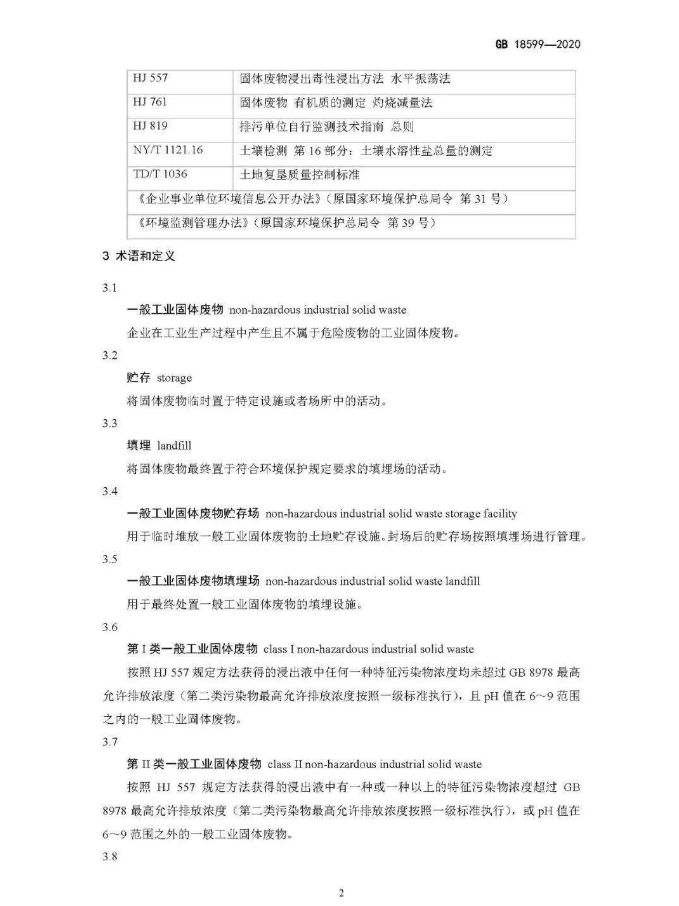
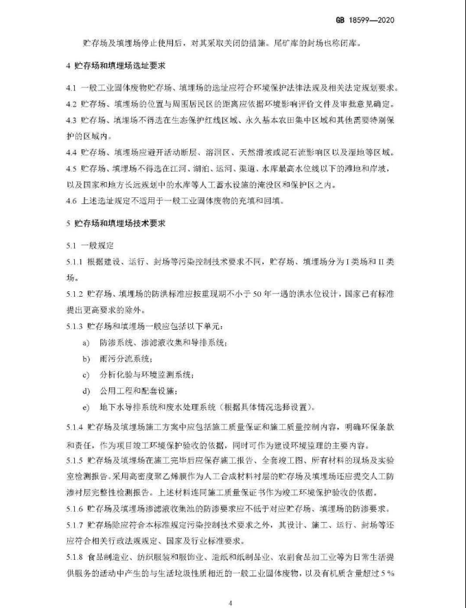
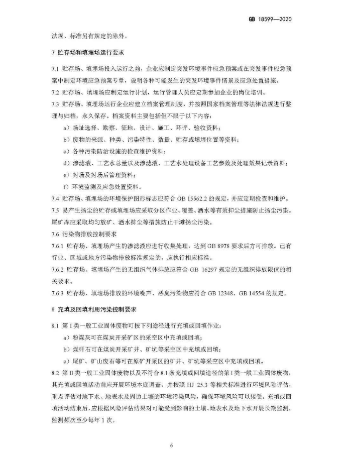
关于发布《一般工业固体废物贮存和填埋污染控制标准》等三项固体废物污染控制标准的公告
环境部公告 2020年 第65号
为贯彻《中华人民共和国环境保护法》《中华人民共和国固体废物污染环境防治法》,改善生态环境质量,防治环境污染,规范固体废物环境管理,现批准《一般工业固体废物贮存和填埋污染控制标准》《危险废物焚烧污染控制标准》《医疗废物处理处置污染控制标准》为国家固体废物污染控制标准,并由生态环境部与国家市场监督管理总局联合发布。
标准名称、编号如下:
依据法律规定,以上标准具有强制执行效力。
以上标准由中国环境出版集团有限公司出版,标准内容可在生态环境部网站(http://www.mee.gov.cn)查询。
特此公告。
生态环境部
2020年12月8日
(此公告业经国家市场监督管理总局田世宏会签)
抄送:各省、自治区、直辖市生态环境厅(局),新疆生产建设兵团生态环境局,环境标准研究所。
生态环境部办公厅2020年12月17日印发

































|
||||||||||